发布时间:2025-11-24
我们深知,一场流畅、专业的会议对公司业务至关重要。然而,技术故障总是不期而至。本文为您系统梳理了会议一体机最常见的五大类故障,并提供从基础到进阶的** step-by-step 排查方案**。无论您是IT管理员还是普通员工,都能按图索骥,快速解决问题。
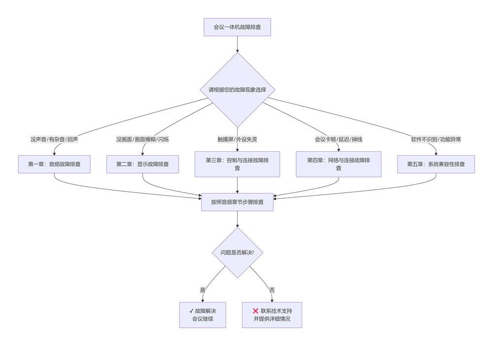
信息图:会议一体机故障排查快速流程图

流程图描述:
现象:没声音/有噪音? → 跳转至 【第一章:音频故障排查】
现象:没画面/画面异常? → 跳转至 【第二章:显示故障排查】
现象:触摸屏/外设失灵? → 跳转至 【第三章:控制与连接故障排查】
现象:会议卡顿/掉线? → 跳转至 【第四章:网络与连接故障排查】
现象:软件不识别/功能异常? → 跳转至 【第五章:系统兼容性故障排查】
步骤一:检查物理连接与电源
确认会议一体机的电源已打开,音量未被静音或调至最低。
检查一体机与电脑(若分离)之间的音频线(如3.5mm音频线、USB线)是否插紧。
步骤二:检查系统音频设置
在电脑的声音设置中,确认将会议一体机的扬声器设置为 “默认输出设备”。
右键点击系统托盘的声音图标,选择“打开声音设置”,进行核查和切换。
步骤一:调整设备位置,避免啸叫
确保一体机的麦克风与扬声器没有正对放置,且距离不宜过近。这是产生啸叫(刺耳高频声)的主因。
适当降低麦克风增益或音量。
步骤二:开启软件降噪功能
在您使用的会议软件(如腾讯会议、Zoom)设置中,找到“音频”选项,勾选 “抑制背景噪音”、“回声消除”和“自动调整麦克风音量” 等功能。
步骤三:排查外部干扰
尝试将会议一体机连接到其他电源插座,避免与高功率电器共用插座。
检查音频线缆是否完好,尝试更换一条高质量的线缆。
如果以上操作还没能解决您的问题,请点击查看《会议一体机音频故障(无声、噪音、啸叫、音量不一致)》
步骤一:检查视频线缆连接
确认连接电脑与会议一体机的HDMI、DP或Type-C线缆已在本机端和一体机端都插紧插牢。
尝试拔插线缆或更换一条确认正常的视频线。
步骤二:确认输入源选择
使用会议一体机的遥控器或OSD菜单,按下 “Source” 或 “输入源” 按钮,确保选择的信号源(如HDMI 1, HDMI 2)与您电脑连接的端口一致。
步骤一:调整电脑输出分辨率
在电脑的显示设置中,将输出分辨率调整到与会议一体机原生分辨率一致(通常是1920x1080或更高),并设置合适的刷新率(如60Hz)。
步骤二:更新显卡驱动
过时或损坏的显卡驱动可能导致显示异常。访问电脑显卡制造商(如NVIDIA、AMD、Intel)官网,下载并安装最新驱动。
如果以上操作还没能解决您的问题,请点击查看《会议一体机显示故障(无信号、画面模糊、闪烁)》
步骤一:基础检查
检查连接触摸功能的USB线缆是否牢固。
重启会议一体机,以复位触摸系统。
步骤二:重新校准与安装驱动
在系统设置中查找“触摸屏校准”工具,按提示进行校准。
访问您会议一体机品牌的官网,下载并重新安装对应型号的触摸驱动。
步骤一:检查系统权限
在Windows/macOS的隐私与安全性设置中,确保已为会议软件授予摄像头和麦克风的访问权限。
步骤二:检查设备管理器
在电脑的“设备管理器”中,检查“图像设备”和“音频输入输出”下,会议一体机设备是否正常出现,有无黄色感叹号。如有,尝试更新驱动。
步骤一:检查网络带宽
进行网络测速。对于高清视频会议,上行带宽尤为重要。建议关闭其他占用带宽的应用程序(如文件下载、在线视频播放)。
步骤二:优先使用有线网络
使用网线将电脑直接连接到路由器,这比Wi-Fi更稳定、延迟更低。如果一体机本身支持视频会议,也优先使用有线连接。
步骤三:调整会议软件设置
在会议软件中,关闭“高清视频”或“1080P”选项,适当降低视频质量,可以显著改善卡顿问题。
步骤一:排查防火墙/安全软件
暂时禁用防火墙或安全软件,检查是否是其阻止了会议软件的网络连接。如解决,需在防火墙中为会议软件添加白名单。
步骤二:重启网络设备
重启你的光猫、路由器,这是解决许多网络疑难杂症的经典方法。
现代会议一体机大多支持 BYOM(Bring Your Own Meeting) 模式。这意味着一体机本身是一个顶级的音视频外设,它可以被您电脑上的任何会议软件(腾讯会议/Zoom/Teams/钉钉等)直接调用,从而获得最佳的音视频体验。
症状:某个会议软件无法使用一体机的摄像头或麦克风。
解决:确保该软件已获得系统权限(见第三章)。在软件的“音频/视频”设置中,手动选择您会议一体机对应的设备,而非系统默认设备。
症状:一体机特定功能(如触控书写同步)无法使用。
解决:访问官网,下载并安装最新的官方驱动和配套软件。确保您的操作系统与一体机软件版本兼容。
如果您已尝试所有相关步骤但问题依旧,它可能指向了罕见的硬件故障。此时,请及时联系我们。
为了能更高效地为您解决问题,在联系我们的技术支持前,请准备好以下信息:
您的会议一体机具体型号。
您使用的电脑操作系统和版本(如Windows 11)。
您主要使用的会议软件及其版本。
您已尝试过的排查步骤简述。
拓展阅读:
《触摸一体机常见问题(FAQ)中心:一站式解决您的所有难题》
《液晶拼接屏常见问题解答 (FAQ) - 故障排查/安装/采购全指南》
《LED显示屏常见问题大全 (FAQ) | 从选购到故障,一篇搞定!》
《广告机常见问题及解决方法 | 终极排查与保养指南》