发布时间:2025-11-18
我们汇总了用户最关心的一系列液晶拼接屏问题,并提供了专业的解答。如果您的问题未在此列,欢迎随时联系我们的技术专家。
一、技术故障类
电源问题: 检查电源线是否接好,电源指示灯是否亮起。
信号源问题: 检查信号线(如HDMI、DP线)是否松动或损坏,确认输出设备(如电脑)是否正常开机并选择了正确的输出模式。
控制器问题: 检查拼接处理器或视频控制器是否正常工作。
如果以上步骤无法解决,可能是屏幕内部硬件故障,请联系我们的技术支持。
首要检查: 重新插拔并更换高质量的信号线缆。
其次检查: 调整输出设备的分辨率和刷新率,确保其在拼接屏的最佳支持范围内。
最后排查: 如果仅单块屏幕出现花屏,尝试交换信号输入端口,以判断是屏体还是控制器问题。问题持续存在请联系我们。
信号干扰: 确保信号线远离强电线路,并使用屏蔽性能良好的线缆。
刷新率不匹配: 在电脑显示设置中,将刷新率调整为60Hz或屏幕推荐的数值。
电源不稳定: 检查供电电压是否稳定。
硬件故障: 持续性的闪屏可能是屏幕或控制器故障,需要专业检修。
参数设置: 屏幕的“过度驱动”或响应时间设置不当,可尝试在OSD菜单中调整。
信号问题: 较差的信号质量也可能导致此现象。
屏体老化: 极少数情况下是面板问题。建议联系我们的工程师进行远程诊断。
检查链路: 从电脑→线缆→处理器→拼接屏,逐段检查连接。
确认输入源: 通过遥控器或OSD菜单,确认当前屏幕选择的信号输入源(如HDMI 1, VGA 2)与您插的端口一致。
尝试替换: 更换一个端口或一台电脑进行测试,以定位问题点。
承重: 确保安装墙面或机架有足够的承重能力。
散热: 屏体四周,尤其是背部,应预留足够的散热空间(建议>10cm)。
电源: 提供稳定、洁净的电源,建议使用稳压器。
环境光: 避免阳光或强光直射屏幕,以免影响观看效果和产品寿命。
物理对齐: 首先确保屏体在物理安装上尽可能平整对齐。
软件拼缝补偿: 使用我们提供的专业拼接控制软件,通过其中的“缝隙补偿”或“像素调整”功能,微调图像边缘,使其在视觉上连贯一体。这需要由专业工程师完成。
亮度: 用于环境光很强的场合(如商场、展厅),需要高亮度(如700cd/m²以上)以保证画面清晰;用于监控室或暗光环境,则适中即可,过高反而刺眼。
对比度: 高对比度能让黑色更纯粹,色彩层次更分明,观感更佳。我们建议在标准模式下进行校准,以获得最准确的色彩。
四、服务与采购类
质保期: 提供整机XX年,核心部件XX年的质保(请根据公司政策填写)。
响应速度: 7x24小时技术支持,对于质保期内的问题,我们承诺XX小时内给出解决方案。
服务网络: 在全国主要城市设有服务网点,可提供快速上门服务。
日常清洁: 使用柔软的干布轻轻擦拭屏幕;对于顽固污渍,可沾少量屏幕专用清洁剂,切勿使用酒精或化学溶剂。
定期检查: 建议每半年检查一次线缆连接和散热风扇是否正常。
长期运行: 建议设置定时开关机,让设备得到休息,以延长使用寿命。
想要了解更详细的日常维护保养知识,请查看专题文章:《液晶拼接屏维护保养指南:正确清洁方法与日常检查要点》
希望以上解答能帮助您。如果您仍有其他疑问,或需要专业的技术支持,请随时:
[立即联系在线客服] 或 [拨打技术服务热线:400-6988-985]
我们的专家将为您提供一对一的服务。
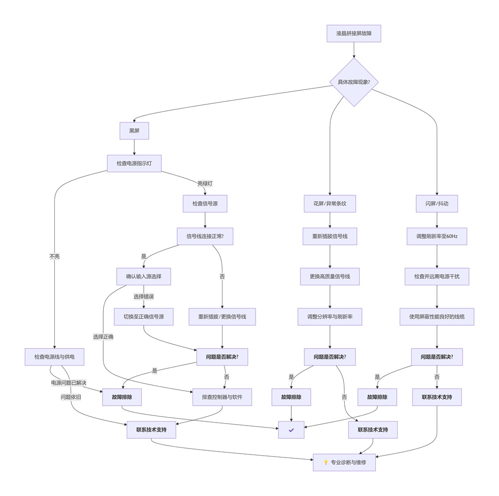
液晶拼接屏故障排查与解决大全
请遵循以下流程图步骤,快速诊断并解决常见故障。我们将三大最常见故障——黑屏、花屏、闪屏——的排查路径整合到一个清晰的流程中。
本指南为您提供快速排查思路。若想深入了解每一种故障背后的原理和彻底解决方法,请参考我们的专题文章《液晶拼接屏十大常见故障分析与解决》。

对于黑屏问题:
信号源选择:使用遥控器或屏体按键,确认输入的信号源通道(如HDMI 1、DP 2)与您插入的物理端口一致。
控制器排查:检查拼接处理器是否通电,指示灯是否正常,尝试重启处理器。
对于花屏问题:
分辨率/刷新率:在电脑的显卡设置中,将分辨率设置为单屏原始分辨率,刷新率设置为60Hz,这是最稳定兼容的设置。
线缆质量:劣质或过长的线缆会造成严重信号衰减,请务必使用官方推荐的高质量线缆。
对于闪屏问题:
电源干扰:确保大功率设备(如空调、电机)不与拼接屏共用同一回路电源。
刷新率:过高或过低的刷新率都可能导致闪屏,60Hz是黄金标准。
下一步行动建议
如果以上步骤均已尝试但问题仍未解决,极有可能是屏体或控制器内部硬件故障。 此时,请勿自行拆机维修。
您可以将此流程图作为参考,向我们的技术支持提供您已执行的排查步骤,这将极大帮助我们快速定位问题。
拓展阅读:
《LED显示屏常见问题大全 (FAQ) | 从选购到故障,一篇搞定!》
《会议一体机故障排查终极指南:无声、无信号、卡顿一键解决》
《触摸一体机常见问题(FAQ)中心:一站式解决您的所有难题》
《广告机常见问题及解决方法 | 终极排查与保养指南》