当前位置:首页 > 新闻资讯 > 常见问题

LED控制系统设置入门指南

发布时间:2025-11-12

温馨提示:本文是关于【LED控制系统设置入门指南】的专题教程。如果您还遇到其他问题,欢迎查阅我们的 LED显示屏常见问题大全 (FAQ) ,从选购到故障一站搞定。以下内容将LED显示屏控制系统设置核心六步骤逐一分解,确保您在每个环节都能精准操作,无忧上手。


步骤一:硬件连接与上电 🛠️

这是构建系统物理基础的环节,请严格按照流程操作,确保安全与稳定。


硬件连接与上电.jpg

关键提示

  • 安全第一:通电前务必检查线路,避免短路。

  • 指示灯:大部分接收卡通电后会有红色或绿色指示灯亮起,这是判断硬件正常的重要标志。


步骤二:软件安装与设备发现 ⚙️

让控制电脑成功识别到硬件设备。

软件安装与设备发现.jpg

步骤三:屏幕设置与连接 🔄

这是最关键的一步,参数正确与否直接决定显示效果。

屏幕设置与连接.jpg

步骤四:节目内容创建 🎨

发挥创意的核心环节,组织您想要播放的内容。

节目内容创建.jpg

步骤五:发送与播放 ▶️

将制作好的内容呈现在屏幕上的临门一脚。

发送与播放.jpg

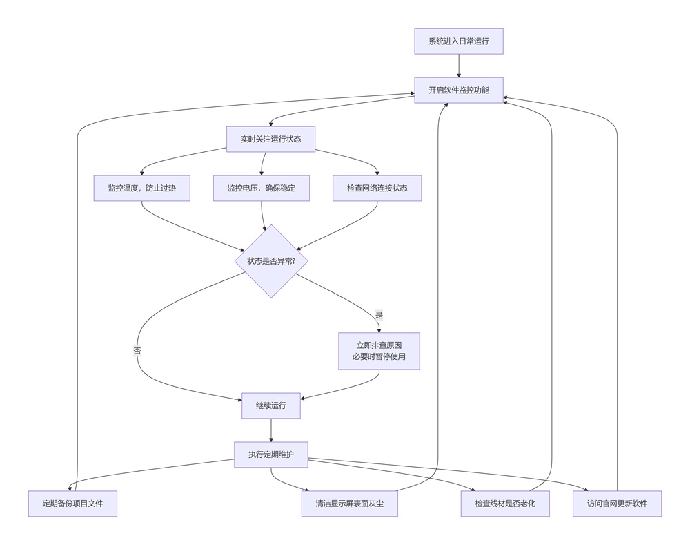
步骤六:监控与维护 📊

保障系统长期稳定运行的日常习惯。

监控与维护.jpg

通过以上精细化的流程图,我们希望能将每一个设置环节都清晰地展现在您面前,让您的LED显示屏设置之旅变得简单而高效。如果您在任一环节遇到流程图无法解决的问题,联系我们技术支持团队始终是您坚强的后盾。

深圳华邦瀛科技有限公司 网址:www.hbying.cn
备案号: 粤ICP备15037801号